views
VU Meter or Volume Meter is a very popular and interesting item in electronics. We can think of a volume meter as an equalizer that exists in a music system. Among them we can see that the LED lights will pulse according to the music, if the music is loud, the equalizer is peaked, more LEDs will light up, and if the music is softer, a lesser number of LEDs will light up. A Volume Meter (VU) is an indicator or representation of sound level intensity on LEDs and can also be used as a volume measurement device.
In this article, I will briefly analyze one of the simplest volume meters, which uses only four LM358 operational amplifier ICs as the main components.
Components Required:
LM358 IC (4)
3.5mm audio jack
Auxiliary line
1k resistors (16)
100k variable resistor
10k resistors (2)
power supply
LEDs (8)
Breadboard
cable
Music source (phone or laptop)

working principle:
This VU meter is a very easy, cheap, and fun project for learners. In this project, we used four LM358 dual op-amp ICs, which are readily available in the market, with two comparators inside. Users can also use two LM324 ICs with four operational amplifiers inside, but it will complicate the circuit on the breadboard. Here we have used 8 comparators, using four LM358 ICs, to compare the audio voltage signal with a reference voltage. The reference voltage at the non-inverting terminal (+), regulated by a voltage divider circuit, is built by using a pot and a 1k resistor. Each comparator uses 1k resistors. Another advantage of POT (variable resistor) here is that we don't need to change the value of all resistors to change the reference voltage of each comparator, instead, we can adjust it using only POT. In this circuit, the LED is connected in reverse logic, which means that the negative terminal of the LED is connected to the output of the comparator when the output of the comparator is high, the LED will be off, and when the output is low, the LED will be on Bright. The circuit can work from 3.3v to 18v, but for better results, I recommend using 12v.

This VU meter is a very easy, cheap, and fun project for learners. In this project, we used four LM358 dual op-amp ICs, which are readily available in the market, with two comparators inside. Users can also use two LM324 ICs with four operational amplifiers inside, but it will complicate the circuit on the breadboard. Here we have used 8 comparators, using four LM358 ICs, to compare the audio voltage signal with a reference voltage. The reference voltage at the non-inverting terminal (+), regulated by a voltage divider circuit, is built by using a pot and a 1k resistor. Each comparator uses 1k resistors. Another advantage of POT (variable resistor) here is that we don't need to change the value of all resistors to change the reference voltage of each comparator, instead, we can adjust it using only POT. In this circuit, the LED is connected in reverse logic, which means that the negative terminal of the LED is connected to the output of the comparator when the output of the comparator is high, the LED will be off, and when the output is low, the LED will be on Bright. The circuit can work from 3.3v to 18v, but for better results, I recommend using 12v.

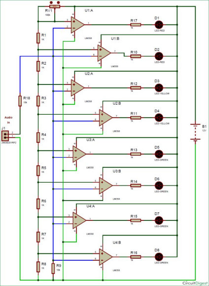
Circuit Description:
In this VU meter circuit, we have used 8 LEDs, 2 red LEDs for the high audio signal, 2 yellow LEDs for the mid audio signal, and 4 green LEDs for the low audio signal. All LEDs are connected at the output of 8 comparators present in four LM358 ICs. To drive the LED with good brightness, the user can lower the value of the resistor (1k) connected to the LED. In the complete VU table, we are using LM358 op-amp as a comparator and 1K resistor and 100k potentiometer as a voltage divider to adjust the reference voltage at the non-inverting terminal (+) of all comparators.

Operational Amplifier LM358:
An operational amplifier is also known as a voltage comparator. When the voltage at the non-inverting input (+) is higher than the voltage at the inverting input (-), the output of the comparator is high. If the voltage at the inverting input (-) is higher than the non-inverting terminal (+), the output is low. Learn more about how op amps work here.

The LM358 is a dual low noise operational amplifier with two independent voltage comparators inside. This is a general-purpose operational amplifier that can be configured in multiple modes such as comparator, adder, integrator, amplifier, differentiator, inverting mode, non-inverting mode, etc.